兴云电缆集团有限公司
首页
Home
关于我们
Nav
产品展示
Nav
新闻动态
Nav
工程案例
Nav
联系我们
Nav
让您放心的国网电力电缆生产供应商
厂家直供 现货存储 性价比高
0871-67820808
让您放心的国网电力电缆生产供应商
生产、销售、服务、研发于一体
综合型电缆企业
占地面积13238.10平方米
注册资金35080万元
设备100余台套
重合同守信用企业
AAA级信用企业
高新技术企业
省**产品
质量合格产品
质量信得过单位
企业以完善的管理全部通过 ISO9001质量管理体系认证、ISO14001环境管理体系认证、OHSAS18001职业健康安全管理体系认证、全国工业产品生产许可证、阻燃标识认证、中国国家强制性产品CCC认证
入围国家电网、南方电网、成为合格供应商
为世界传输电能
Allows you to rest assured its power cable production suppliers
专业线缆产品整体解决方案供应商
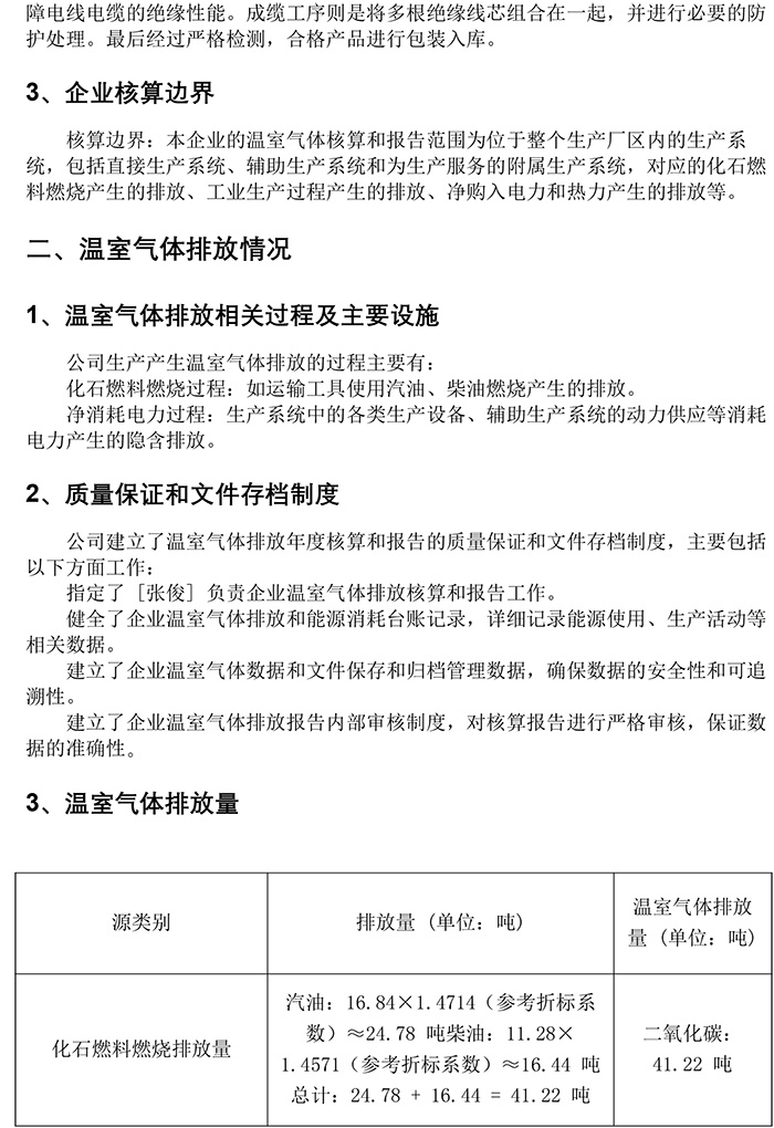
兴云电缆集团有限公司2024 年温室气体排放自核查报告
发表时间:2025-05-08 10:23
上一篇
资质范围内电线电缆的生产和销售产品碳足迹盘查报告
下一篇
企业社会责任报告(2025)
分享到:
兴云电缆集团有限公司
产品分类
电话:0871-67820808
67820809
地址:
云南省昆明市晋宁工业园区上蒜基地
网址:www.kmxydl.com
高低压电力电缆
合金电缆
电气装备用电缆
高低压电力电缆
高低压电力电缆
高低压电力电缆
高低压架空绝缘电缆
低烟无卤类电线电缆
高低压电力电缆